买球赛的app官网
站群导航
买球赛的app官网
管理机构
师表先锋
团委
工会
教务处
学生工作处
纪检监察室
科研处
宣传统战部
人事处
安全保卫处(人武部)
财务(审计)处
对外交流合作处
后勤管理处(信息技术中心)
教学单位
学前一系
学前二系
艺术系
基础部
马克思主义学院
教辅机构
图书馆
附属幼儿园
花朵幼儿园
姑香苑幼儿园
教育幼儿园
设为首页
|
加入收藏
|
手机版
|
今天是
热门搜索:
×
搜索过于频繁,请输入验证码
网站首页
系部概况
系部简介
教师队伍
党建工作
教学科研
实践教学
社会服务
科学研究
团学工作
团学新闻
风采展示
专业群建设
名师工作室
通知公告
您的位置:
首页
>
通知公告
>
正文
通知公告
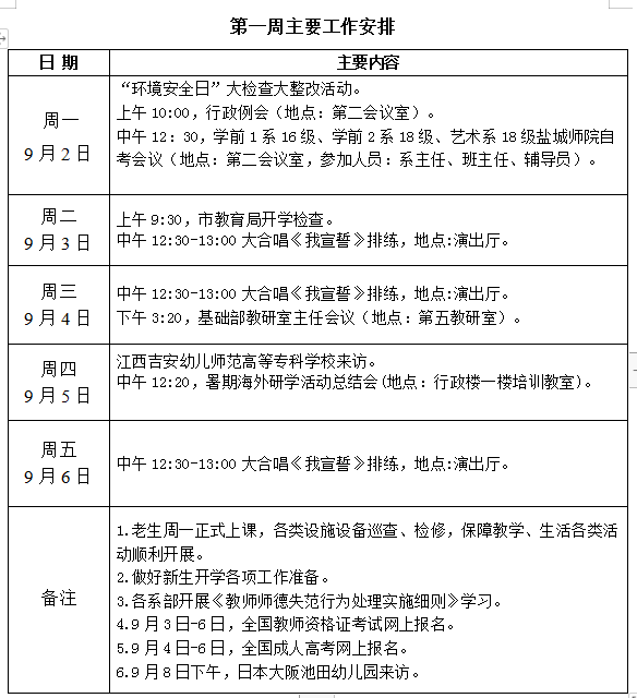
学校第一周主要工作安排
来源:
发布时间:2019-09-03 09:14:32
作者:学前2系
点击数:
次
【字体:
小
大
】
分享到:
打印文章
关闭页面
×
用户登录
登 录
账号密码登录
成功登录后,
保持登录状态
忘记密码?
用户登录