2024年苏州地区中招面试公告
买球赛的app官网
2024年苏州地区中招面试公告
我校拟定于2024年5月18日组织2024年中招师范专业面试。现将有关事项公告如下:
一、面试专业
面试专业为学前教育专业,包括五年制高职、高职与本科“5+2”分段培养项目。具体招生计划数以市教育局公布为准。
二、面试对象
所有拟报考我校师范专业的苏州学籍中考考生必须参加我校组织的现场专业面试。
三、面试报名
(一)网上报名时间
2024年4月16日8:00~5月10日20:00。(5月10日20:00后系统将自动关闭)
(二)网上报名方式
考生须在报名期间登录网址:https://www.szys.net,按要求完成网上报名,网上缴费。
(三)网上报名注意事项
考生网报时所填信息须与中考准考证、身份证信息一致,报名环节须在电脑端完成。
(四)打印现场面试准考证
考生可于5月13日12:00~5月18日16:00期间自行打印面试准考证,考生须持面试准考证方可参加现场面试。
四、现场面试
(一)现场面试时间
面试日期 | 面试时间 | 面试考生生源 |
5月18日 (周六) | 上午8:00-11:30 | 姑苏区、新区、园区、相城区、吴中区、吴江区、张家港、常熟、太仓、昆山(具体时间段详见面试准考证) |
下午12:30-16:30 |
*若现场面试时间与体育中考时间冲突,考生须提前与我校联系,可调整至面试当天其他时间段来参加面试。
(二)现场面试地点
苏州市相城区华元路2号买球赛的app官网。
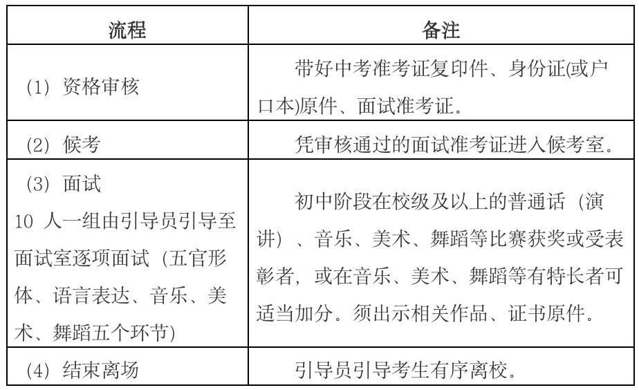
(三)现场面试流程
五、面试成绩
面试总分100分,60分及以上为合格,面试成绩不计入中考总分。面试合格者,按照生源地招生政策进行志愿填报。
面试结果将于现场面试一周后在我校网站公布(https://www.szys.net),考生可凭中考准考证号自行查询,不另发合格证。
六、联系方式
张老师13337816528
郭老师17625601637
(工作日8:30-16:30)
咨询热线:0512-69395335


用户登录